TapTap
经理信箱 书记信箱 English

学术科研

学术活动

当前位置: 首页 -> 学术科研 -> 学术活动 -> 正文

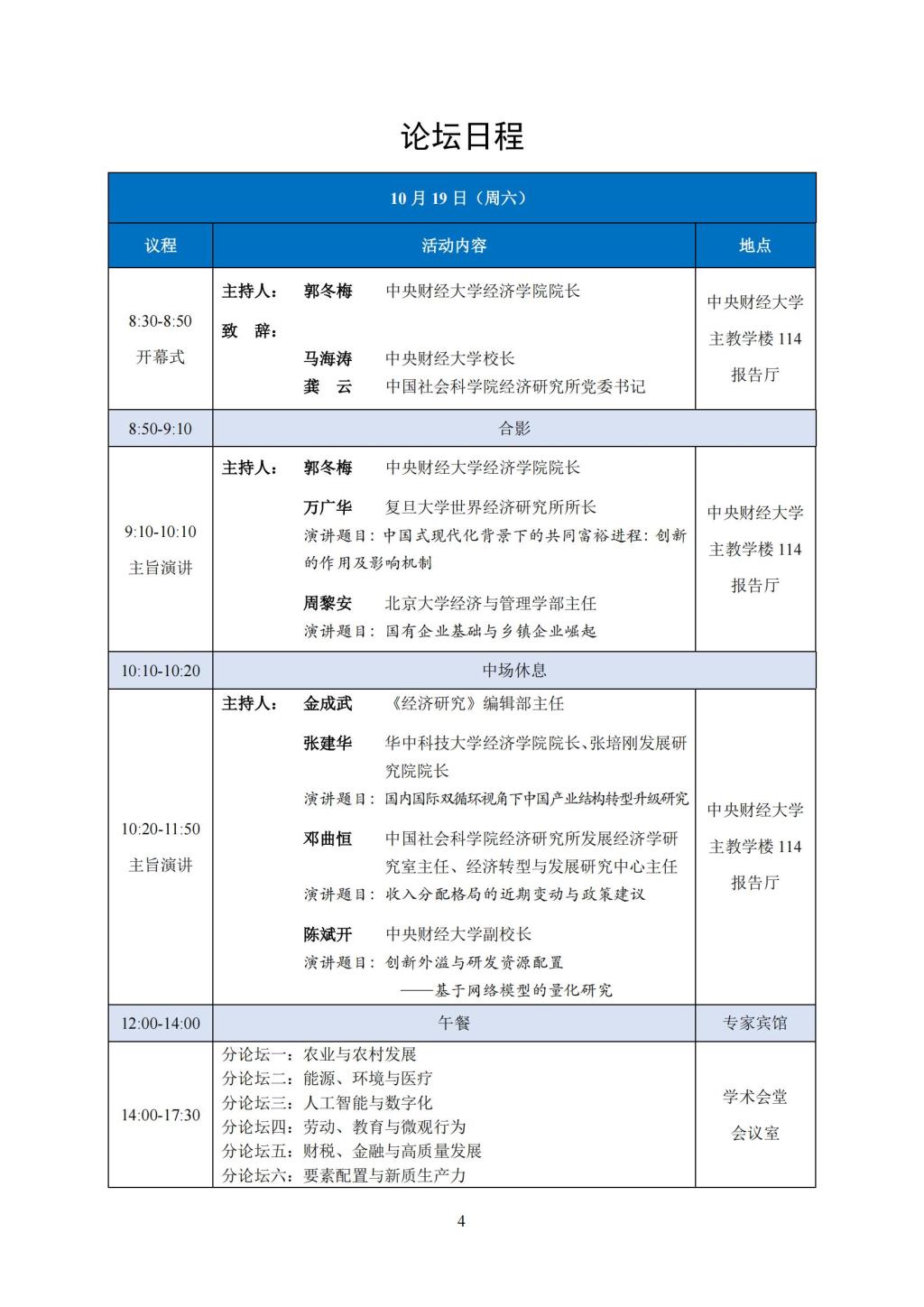
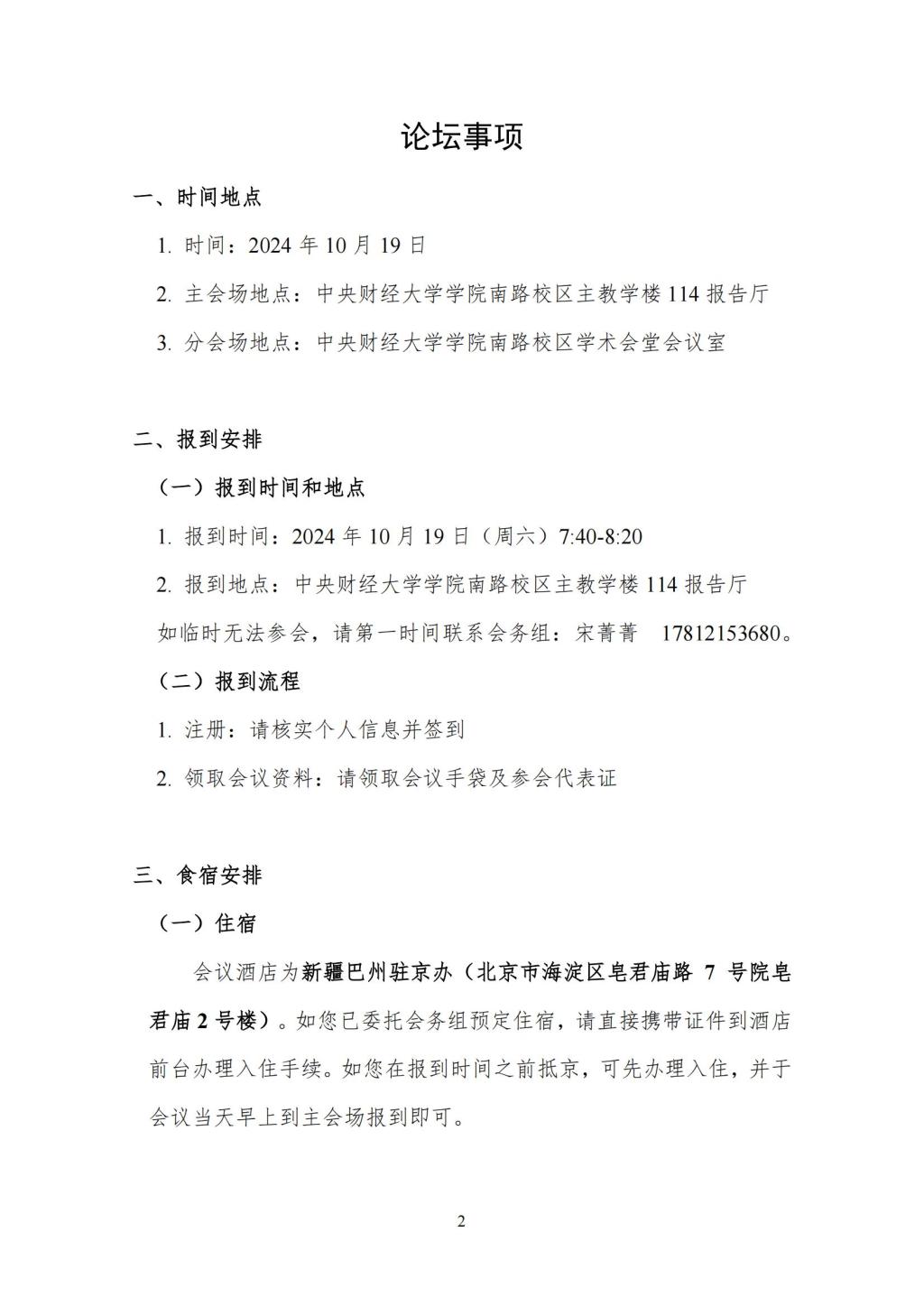
会议手册 | 第五届发展经济学者论坛(2024)

阅读次数:日期:2024-10-17


上一条:会议手册 | 2024年中国信息经济学会学术年会暨博士生论坛
下一条:会议手册 | 工业化与新质生产力学术研讨会

版权所有:TapTap(点点)官方网站-188改名 公司南路校区地址:北京市海淀区公司南路39号 邮编:100081 沙河校区地址:北京市昌平区沙河高教园区 邮编:102206